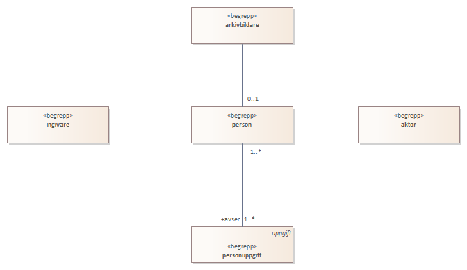
Person : Class diagram
| Created: |
2025-01-08 16:57:04 |
| Modified: |
2025-07-02 15:10:09 |
Project: |
|
| Author: |
thohag |
| Version: |
1.0 |
Advanced: |
|
| ID: |
{903211AF-815F-46e6-98BA-AEA8D70E5D21} |
Diagrammet beskriver begrepp närmast relaterade till begreppet person.<br/><br/>