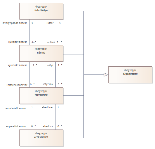
Organisation : Class diagram
| Created: |
2025-01-08 14:24:47 |
| Modified: |
2025-09-17 10:19:47 |
Project: |
|
| Author: |
thohag |
| Version: |
1.0 |
Advanced: |
|
| ID: |
{67B99082-74EA-4f97-93E4-D1236C7FFEA8} |
Diagrammet beskriver begrepp närmast relaterade till begreppet nämnd.<br/><br/>