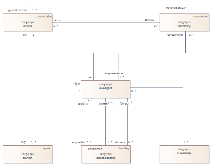
Myndighet : Class diagram
| Created: |
2025-01-08 13:17:29 |
| Modified: |
2025-09-17 09:46:09 |
Project: |
|
| Author: |
thohag |
| Version: |
1.0 |
Advanced: |
|
| ID: |
{1270A916-9BA1-412d-898E-E3DB816D20F8} |
Diagrammet beskriver begrepp närmast relaterade till begreppet myndighet.<br/><br/>