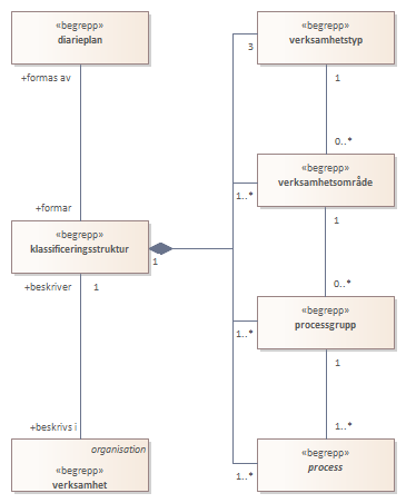
Klassificeringsstruktur : Class diagram
| Created: |
2024-09-30 13:15:26 |
| Modified: |
2025-09-17 09:30:30 |
Project: |
|
| Author: |
thohag |
| Version: |
1.0 |
Advanced: |
|
| ID: |
{13BDF2A2-3598-4a60-9E38-72B11BB358ED} |
Diagrammet beskriver begrepp närmast relaterade till begreppet klassificeringsstruktur.<br/><br/>