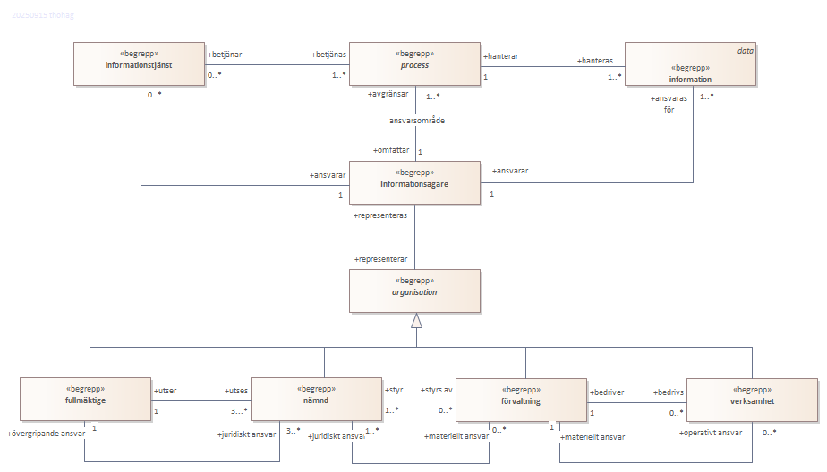
Informationsägare : Class diagram
| Created: |
2025-09-10 09:39:27 |
| Modified: |
2025-09-17 10:10:27 |
Project: |
|
| Author: |
thohag |
| Version: |
1.0 |
Advanced: |
|
| ID: |
{99A704B8-295F-4cda-ABDE-60CBA803260A} |
Diagrammet beskriver begrepp närmast relaterade till begreppet informationsägare.<br/>