Informationstjänst : Class diagram
| Created: |
2024-12-03 09:10:39 |
| Modified: |
2025-07-02 15:03:56 |
Project: |
|
| Author: |
thohag |
| Version: |
1.0 |
Advanced: |
|
| ID: |
{63120141-29D2-42fc-8FA0-09A5A5CF17F8} |
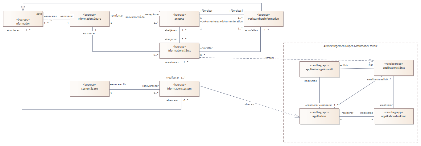
Diagrammet beskriver begrepp närmast relaterade till begreppet informationstjänst.<br/><br/>