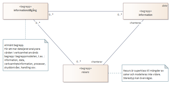
Informationstillgång : Class diagram
| Created: |
2024-09-23 16:37:34 |
| Modified: |
2025-09-17 09:46:38 |
Project: |
|
| Author: |
thohag |
| Version: |
1.0 |
Advanced: |
|
| ID: |
{ED5CAFEE-5DA2-47bb-A5CD-4802E19816B9} |
Diagrammet beskriver begrepp närmast relaterade till begreppet informationstillgång.<br/><br/>