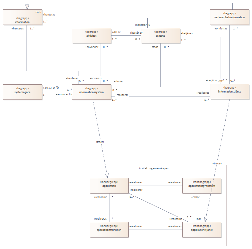
Informationssystem : Class diagram
| Created: |
2024-09-23 08:39:57 |
| Modified: |
2025-07-02 15:01:56 |
Project: |
|
| Author: |
thohag |
| Version: |
1.0 |
Advanced: |
|
| ID: |
{FFDBF603-9321-4ec1-9342-06929783562F} |
Diagrammet beskriver begrepp närmast relaterade till begreppet informationssystem.<br/><br/>