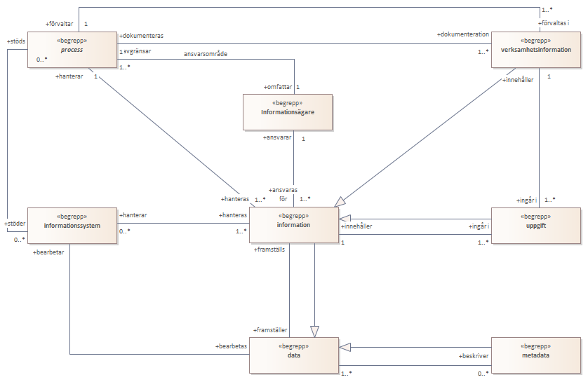
Information : Class diagram
| Created: |
2024-09-23 09:20:08 |
| Modified: |
2025-09-16 11:00:27 |
Project: |
|
| Author: |
thohag |
| Version: |
1.0 |
Advanced: |
|
| ID: |
{E758A997-8444-4ea2-8C93-28A47F2A2DA7} |
Diagrammet beskriver begrepp närmast relaterade till begreppet information.<br/><br/>