Beslut : Class diagram
Created:
2024-09-27 08:43:28
Modified:
2025-09-18 10:43:48
Project:
Author:
thohag
Version:
1.0
Advanced:
ID:
{00CDBE5F-9795-4930-9781-64E260C8B79F}
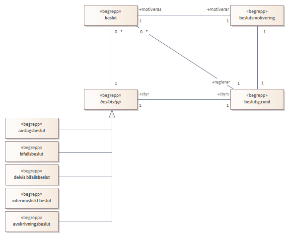
Diagrammet visar begrepp relaterat till begreppet beslut<br/>