Arkiv : Class diagram
Created:
2024-09-30 14:48:31
Modified:
2025-07-02 14:48:17
Project:
Author:
thohag
Version:
1.0
Advanced:
ID:
{65D2BF2B-8630-4c08-95D1-52E8CD154D89}
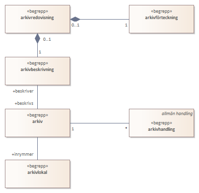
Diagrammet beskriver begrepp närmast relaterade till begreppet arkiv.<br/>