Ärende : Class diagram
Created:
2024-09-27 13:38:50
Modified:
2025-09-17 14:53:28
Project:
Author:
thohag
Version:
1.0
Advanced:
ID:
{80978083-6425-4361-B36B-F6427F8F333B}
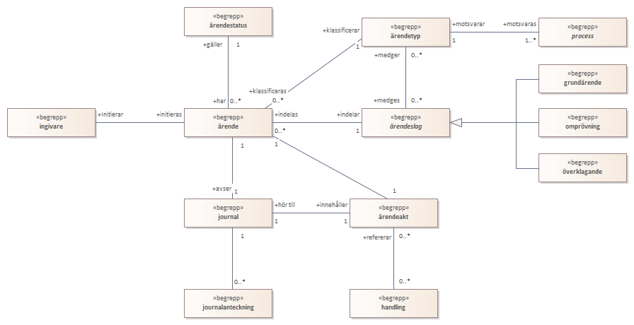
Diagrammet visar begrepp relaterat till ärende<br/>