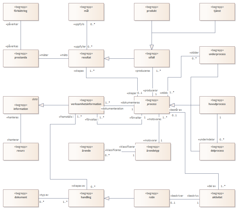
Kvalitet - Begreppsöversikt : Class diagram
| Created: |
2025-09-12 11:24:24 |
| Modified: |
2025-09-18 10:27:39 |
Project: |
|
| Author: |
thohag |
| Version: |
1.0 |
Advanced: |
|
| ID: |
{7B799D18-ADA3-408a-BF41-7CA326690D0B} |
Diagrammet visar vanligt förekommande begrepp inom kvalitetsfunktionen.<br/>