Informationssäkerhet - kontinuitet : Class diagram
| Created: |
2025-09-08 07:32:11 |
| Modified: |
2025-09-17 14:11:48 |
Project: |
|
| Author: |
thohag |
| Version: |
1.0 |
Advanced: |
|
| ID: |
{56338FA7-1728-4883-955E-F1BC12E85E52} |
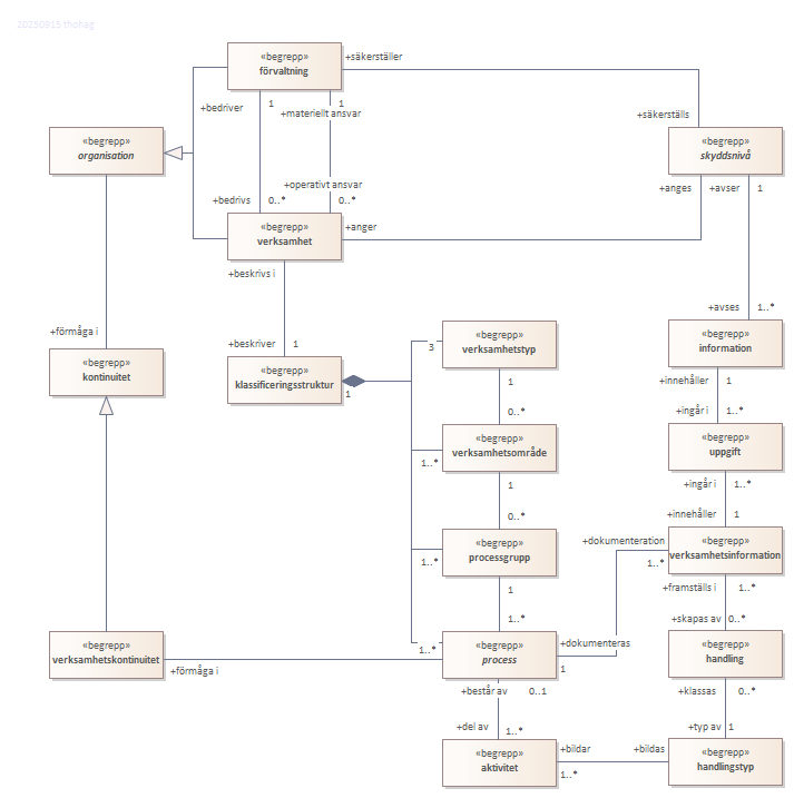
Diagrammet visar hur kontinuitet genom organisation och verksamhet relaterar till informationssäkerhet.<br/>