Informationssäkerhet - klassning : Class diagram
| Created: |
2024-09-02 15:32:51 |
| Modified: |
2025-09-18 10:22:39 |
Project: |
|
| Author: |
thohag |
| Version: |
1.0 |
Advanced: |
|
| ID: |
{8D4B65DC-86A3-4e92-9925-64890505A72C} |
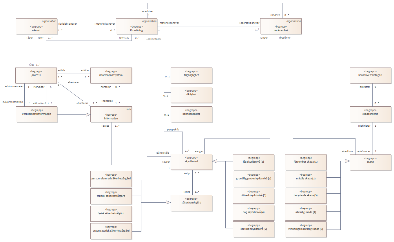
Diagrammet visar ett urval av begrepp avseende utförandet av informationssäkerhetsklassificering, i vardagligt tal "klassning", som är en del av informationssäkerhetsfunktionen.<br/>