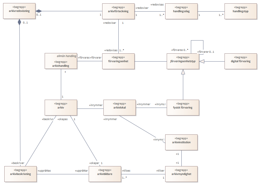
Arkiv - centrala begrepp : Class diagram
Created:
2023-11-30 13:28:52
Modified:
2025-07-02 13:32:30
Project:
Author:
thohag
Version:
1.0
Advanced:
ID:
{9B94FCA1-60A7-43f4-A7E3-5CE117E95173}
Diagrammet visar begrepp specifika för arkiv<br/>