Arkiv - förenklad : Class diagram
| Created: |
2022-06-03 09:48:25 |
| Modified: |
2025-07-02 13:29:04 |
Project: |
|
| Author: |
thohag |
| Version: |
1.0 |
Advanced: |
|
| ID: |
{CE47B767-D7D8-48cd-BBA5-425A9F9C3DBA} |
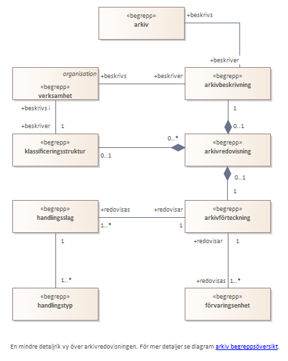
Diagrammet visar en mindre detaljrik vy över arkivredovisningen. För mer information se diagram <a href="javascript:top.guidLink('{58CF8E4B-DD76-48c5-8493-59888FA3EFAC}')"><font color="#0000ff"><u>arkiv begreppsöversikt</u></font></a>.<br/>