Arkiv - Begreppsöversikt : Class diagram
| Created: |
2023-10-16 08:35:48 |
| Modified: |
2025-09-18 08:56:34 |
Project: |
|
| Author: |
thohag |
| Version: |
1.0 |
Advanced: |
|
| ID: |
{58CF8E4B-DD76-48c5-8493-59888FA3EFAC} |
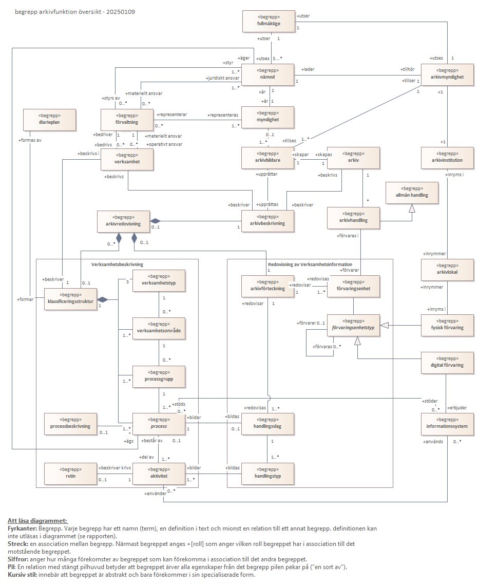
Diagrammet visar begrepp vanligt förekommande i arkivfunktionen .<br/><br/>