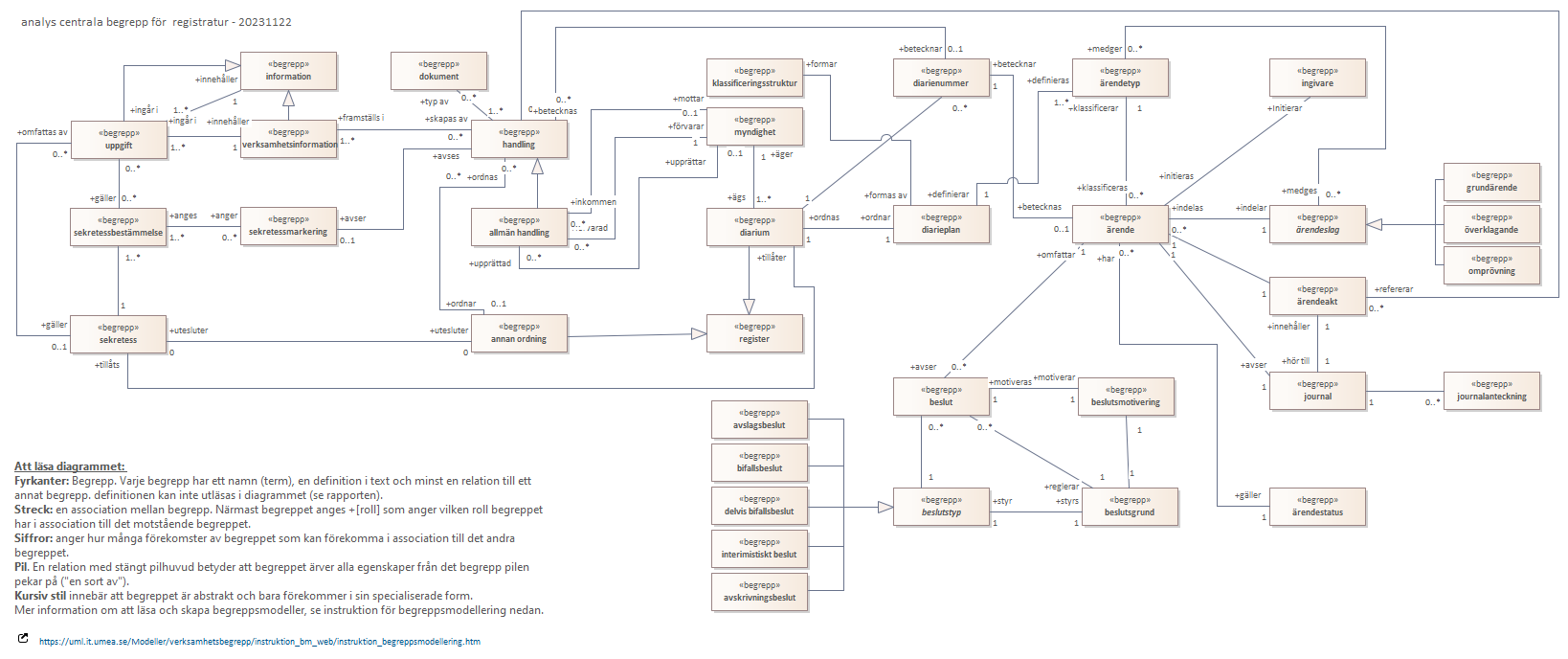
Registratur - Begreppsöversikt : Class diagram
| Created: |
2023-09-13 16:01:27 |
| Modified: |
2025-07-03 08:04:45 |
Project: |
|
| Author: |
thohag |
| Version: |
1.0 |
Advanced: |
|
| ID: |
{570CEE4C-6D56-4eda-AD26-3B483180E162} |
Diagrammet visar begrepp vanligt förekommande i registraturfunktionen. <br/>